一、项目基本情况
1、项目名称:beat365英国官方网站中心配电室变压器采购安装项目
2、采购方式:竞争性磋商
3、最高限价:90000.00元
二、采购需求



(一)服务内容
完成变压器采购及安装,系统调试,到呈贡区供电局办理相关手续及备案相关工作。
(二)投标人资格要求:
1、投标人须具备经国家市场监督管理部门登记注册的独立企业(事业)法人或其他组织,具有有效的营业执照或其他法定凭证。提供复印件并加盖公章。
2、投标人须具有有效的四级及以上承装(修、试)电力设施许可证,并具有有效的安全生产许可证。提供证书复印件并加盖公章。
3、投标人信誉良好,在“信用中国”网站,投标人未被列入“严重失信主体”记录名单;在国家企业信用信息公示系统,投标人未被列入严重违法失信企业名单(黑名单)信息。提供查询结果的网页截图或网页打印稿作为证据存。
4、未被“中国执行信息公开网”网站(http://zxgk.court.gov.cn)被列入失信被执行人,上述网站信用信息查询结果的网页截图或网页打印稿作为证据存);
5、投标人近三年内(2021年—2023年),在经营活动中没有重大违法记录(提供声明函或证明材料);
6、投标人需提供投标人及其法定代表人近三年无行贿犯罪记录的承诺函;
7、投标人还须满足下列条件:(1)具有良好的商业信誉和健全的财务会计制度;(2)具有履行合同所必需的设备和专业技术能力;(3)有依法缴纳税收和社会保障资金的良好记录;(4)参加招标活动前3年内,在经营活动中没有重大违法记录;(5)在劳动保护、节能减排与生态环境保护方面符合国家规定要求。
8、其他要求:①、与招标人存在利害关系可能影响招标公正性的法人、其他组织或者个人,不得参加投标。②、单位负责人为同一人或者存在控股、管理关系的不同单位,不得参加同一标段投标或者未划分标段的同一招标项目投标。③、投标人应遵守有关的国家法律、法令、条例。一旦参加投标,则应承担相关法律责任;④、提供资料中被查证有虚假信息的投标人,招标人有权取消其投标资格。
9、投标人需具备完成该项目的能力;
10、联合体投标:不允许;
11、本项目不得分包和转包,采购内容须由投标人自行完成。
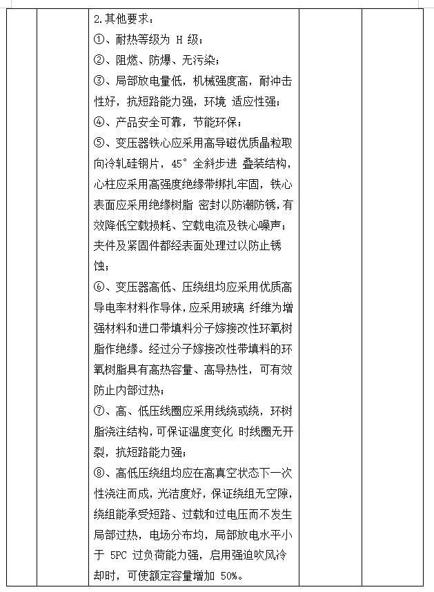
(三)其他要求
1、本项目服务执行国家相关标准、行业标准、地方标准或者其他标准、规范;
2、本项目设预付款,具体支付比例在签订合同时商议,安装、调试、备案完成、验收投入使用后,支付合同金额剩余部分。
3、工作时限:合同签订后20个完成所有工作。
4、费用承担:报价人应承担其编制报价文件与递交报价文件及项目所涉及的一切费用。无论询价结果如何,采购人对上述费用不承担任何责任。
三、评选方法
1、本项目的评审采用综合评估及打分法对各供应商的报价、响应文件及澄清(若有)进行综合评审,按得分由高到低进行排序(如供应商最终得分相同时以报价低者为优先),向采购人推荐第一成交候选人。
2、报价部分评分和商务部分评分采用询价委员会集中评审方式,若评委意见不一致时,则按少数服从多数的原则确定分值;技术部分评分以各评委独立打分合计的总分除以评委数量计算出平均分(保留小数点后两位)。
最终得分(100分)=报价得分(20分)+商务部分得分(10分)+技术部分得分(70分)

四、响应文件提交
1、参加询价采购的供应商,须一次报出不得更改的价格。
2、报价文件递交截止时间:2024年12月9日上午10:00(北京时间)。
3、报价文件递交方式:报价函及相关报价资料以书面形式密封后(包括工商营业执照、组织机构代码证副本复印件及资格资质证书复印件加盖公章)现场递交beat365,逾期或不符合条件者视为无效。
4、报价函递交和联系地址:云南省昆明市呈贡区万峰街1606号beat365英国官方网站诵弦楼520办公室。
五、评选
自报价截止之日起3天内beat365将组成评价小组对有效报价函进行评选,评选结果将通过学校官网及时发布。
六、有关约定和要求
出现下列情况之一者,报价文件无效,作废处理:
1、报价单位未盖公章或名称与公章不一致的;
2、报价函字迹模糊不清的(包含报价函附件);
3、不按要求报价,报价金额、计量单位谬误或提供两个以上报价的;
4、报价函信封不密封和不盖骑缝章的。
联系人:李老师 电话:0871-68223267
地址:云南省昆明市呈贡区万峰街1606号






