beat365英国官方网站
欢迎您访问beat365英国官方网站
首页
学习教育
残健结合 共同发展融合教育 服务社会
党纪党规
工作动态
每日一学
新闻资讯
残健结合 共同发展融合教育 服务社会
学院要闻
通知公告
媒体聚焦
招标采购
语言文字工作
学校概况
残健结合 共同发展融合教育 服务社会
学校简介
学校领导
学校荣誉
大事记
联系方式
组织机构
残健结合 共同发展融合教育 服务社会
行政部门
党群组织
院系
纪委
高质量教育答卷
教学科研
残健结合 共同发展融合教育 服务社会
专业建设
名师风采
实践教学
科研
培训
学生管理
残健结合 共同发展融合教育 服务社会
奖助勤贷
学生活动
学生管理规章制度
公示公告
志愿公益
光荣榜
心理健康
学生公寓管理
招生就业
残健结合 共同发展融合教育 服务社会
招生
就业
交流合作
残健结合 共同发展融合教育 服务社会
校企合作
校校合作
国际合作
信息公开
残健结合 共同发展融合教育 服务社会
预决算公开
党务公开
校务公开
下载中心
新闻资讯
consulting
学院要闻
通知公告
媒体聚焦
招标采购
语言文字工作
招标采购
新闻资讯
招标采购
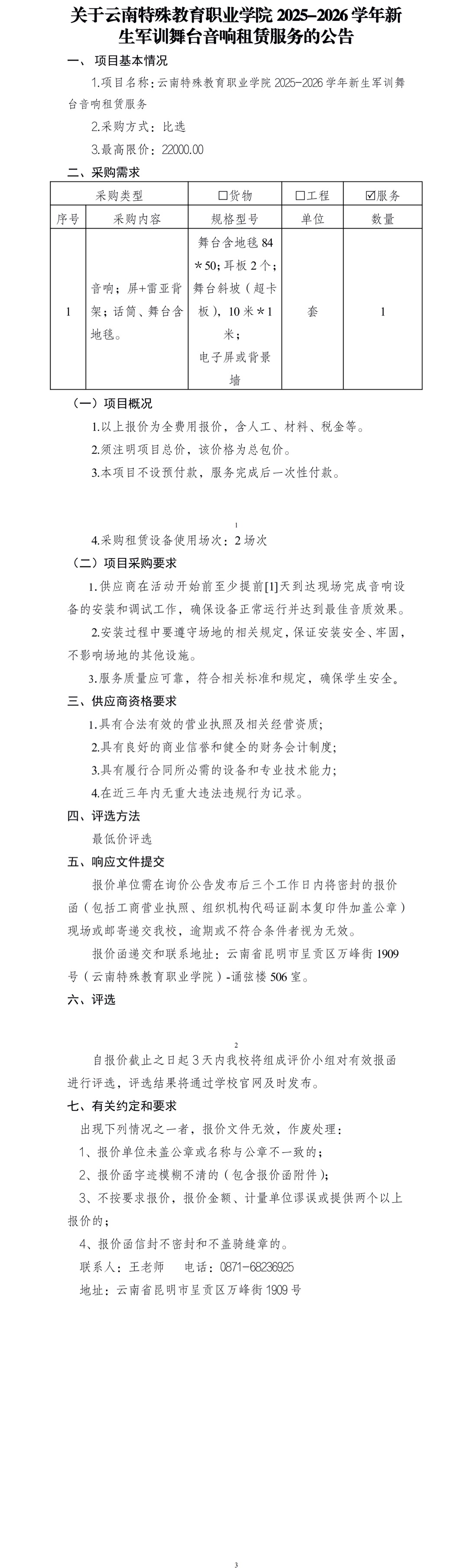
关于beat365英国官方网站2025-2026学年新生军训舞台音响租赁服务的公告
发布日期: 2025年08月26日 来源:原创 阅读:2526 字号:
大
中
小
分享到:
上一篇: 关于“职业生涯体验周”活动服务项目的采购公告
下一篇: 关于会议室音响设备维修采购项目的成交公告
×