一、 项目基本情况
1.项目名称:beat365英国官方网站特殊教育评估与个别化教学系统建设项目
2.采购方式:比选
3.最高限价:80000.00
二、采购需求
(一)总体建设思路
以“实操赋能为核心、课程支撑为导向、实训适配为重点、租赁服务为保障”,基于公有云架构集成七大功能模块,严格遵循《采购参数》对功能、性能及服务的要求,实现“成员培训-课程教学-学生实训-数据管理”全流程闭环。
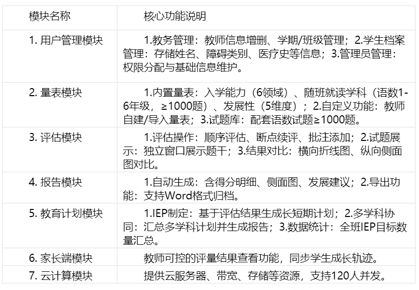
(二)核心业务模块功能

(三)系统详细参数
1.用户管理模块
(1)教务管理:添加及删除教师信息,添加及管理学期、年级和班级;
(2)学生档案管理:添加学生档案信息(姓名、性别、出生日期、监护人电话、障碍类别、障碍程度、残疾信息、医疗史等);
(3)管理员管理:管理员基本信息及权限分配。
2.量表模块
(1)★系统内置量表:入学能力测评量表。量表包含健康与安全、动作、生活自理、社会适应、社交与沟通、认知等六大领域;(投标时提供盖有生产厂家公章的功能截图扫描件或复印件,提供带有CMA标识的检测报告扫描件或复印件加盖生产厂家公章)
(2)★系统内置量表:随班就读学生学科课程评估量表。量表包含语文和数学学科,覆盖小学阶段全部1-6年级,(投标时提供盖有生产厂家公章的功能截图扫描件或复印件,提供带有CMA标识的检测报告扫描件或复印件加盖生产厂家公章),评估题总量不少于1000道;
(3)系统包含内置量表对应学生试题。学生试题包含语文和数学学科,覆盖小学阶段全部1-6年级,学生试题总量不少于1000道;(投标时提供盖有生产厂家公章的内容截图扫描件或复印件)
(4)★系统包含内置量表:发展性评估(量表包含发育行为、感官行为、语言、问题行为、人际交往等)。(投标时提供盖有生产厂家公章的内容截图扫描件或复印件,提供带有CMA标识的检测报告扫描件或复印件加盖生产厂家公章)
(5)★教师可自建量表,自助导入自有量表。 (投标时提供盖有生产厂家公章的功能截图扫描件或复印件,提供带有CMA标识的检测报告扫描件或复印件加盖生产厂家公章)。
3.评估模块
(1)对学生进行学科课程评估。支持顺序评估、断点续评,评估过程可添加批注,题目可跳过;
(2)★教师评估期间展示学生作答试题,可在独立窗口中展示题干内容,方便学生对照作答;(投标时提供盖有生产厂家公章的功能截图扫描件或复印件,提供带有CMA标识的检测报告扫描件或复印件加盖生产厂家公章)
(3)自建量表同样具有报告生成、导出等功能;
(4)可基于单套量表对学生进行多次评估,多次评估结果可以横向对比,以折线图形式展示学生成长轨迹;
(5)★能在一张侧面图中展示多次评估结果进行纵向对比。(投标时提供盖有生产厂家公章的功能截图扫描件或复印件,提供带有CMA标识的检测报告扫描件或复印件加盖生产厂家公章)
4.评估报告模块:
(1)自动生成评估报告;
(2)★报告内容包含所有领域的得分明细、侧面图和发展建议;(投标时提供盖有生产厂家公章的功能截图扫描件或复印件,提供带有CMA标识的检测报告扫描件或复印件加盖生产厂家公章)
(3)★评估报告可导出为Word文档。(投标时提供盖有生产厂家公章的功能截图扫描件或复印件,提供带有CMA标识的检测报告扫描件或复印件加盖生产厂家公章)
5.教育计划模块:
(1)★教师可根据在平台内的评估结果,制订学生长期和短期个别化教学计划;(投标时提供盖有生产厂家公章的功能截图扫描件或复印件,提供带有CMA标识的检测报告扫描件或复印件加盖生产厂家公章)
(2)支持多学科共同制订,可生成多学科汇总计划报告;
(3)可导出IEP报告文件;
(4)可以汇总全班某学科的学生IEP数据,显示各长短期目标数量,方便教师编写教案。
6.★家长端:家长查看学生在校的评量结果。可查看范围由教师进行控制。(投标时提供盖有生产厂家公章的功能截图扫描件或复印件,提供带有CMA标识的检测报告扫描件或复印件加盖生产厂家公章)。
7.具有云计算服务:为更好满足软件运行和使用,供应商须为本软件产品提供公有云服务,采用租用成熟云计算基础设施的方式,包括云服务器、网络带宽、云存储、负载均衡、CDN和安全设施等。平台需同时满足120个特殊儿童同时进行评估、IEP等的数据承载。供应商所提供软件产品须终生免费升级更新,所提供的公有云计算服务永久免费使用。
以上功能参数,须提供生产厂家的参数证明函及售后服务承诺书扫描件或复印件。
注:标“★”为必须具备或实现的功能。
三、供应商资格要求
1.营业执照
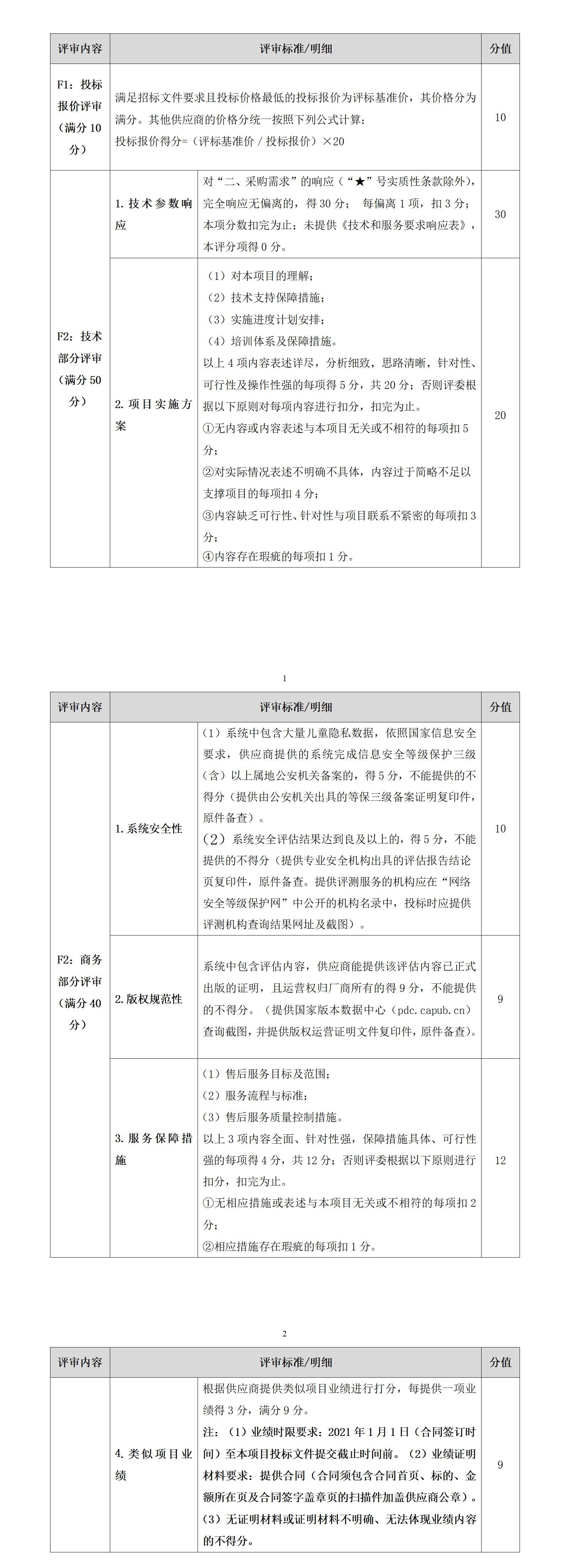
四、评选方法
综合评分法。
具体评审细则如下:

五、响应文件提交
报价单位需在询价公告发布后五个工作日内将密封的报价函(包括工商营业执照、组织机构代码证副本复印件加盖公章)现场或邮寄递交beat365,逾期或不符合条件者视为无效。
报价函递交和联系地址:云南省昆明市呈贡区万峰街1909号beat365英国官方网站。
六、评选
自报价截止之日起3天内beat365将组成评价小组对有效报函进行评选,评选结果将通过学校官网及时发布。
七、有关约定和要求
出现下列情况之一者,报价文件无效,作废处理:
1、报价单位未盖公章或名称与公章不一致的;
2、报价函字迹模糊不清的(包含报价函附件);
3、不按要求报价,报价金额、计量单位谬误或提供两个以上报价的;
4、报价函信封不密封和不盖骑缝章的。
联系人:颜蕉生 电话:0871-67467202
地址:云南省昆明市呈贡区万峰街1909号



