一、项目基本情况
1、项目名称:消防设施年度检测项目
2、采购方式:比选
3、最高限价:62000.00元
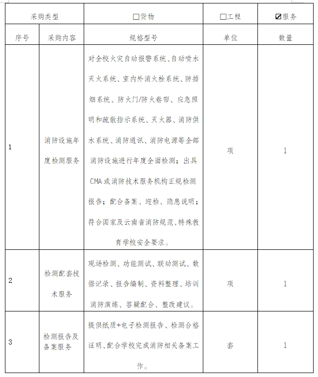
二、采购需求

说明:1、以上报价为全费用报价,含人工、材料、税金,安装等。
2、须注明项目总价,该价格为总包价。
3、本项目不设预付款,检测完成通过验收后一次性付款。
4、履行期限:7天。
三、供应商资格要求
1.具有合法有效的营业执照及相关经营资质。
2.具有履行合同所必需的设备和专业技术能力。
3.在近三年内无重大违法违规行为记录。
四、评选方法
本项目采用综合评分法(详见附件评分表)
五、响应文件提交
1、比选参选单位需在公告发布后三个自然日内将密封的比选文件现场递交至beat365(包括工商营业执照、组织机构代码证副本复印件加盖公章、项目方案及相关证明材料等),本校仅接受现场递交方式,恕不接收邮寄材料;无需预约报名,逾期或不符合条件者视为无效。
2、响应文件提交截止时间:2026年3月26日16:30(北京时间)。
3、报价函递交和联系地址:云南省昆明市呈贡区万峰街1909号beat365英国官方网站。
六、评选
自报价截止之日起3天内beat365将组成评价小组对有效报函进行评选,评选结果将通过学校官网及时发布。
七、有关约定和要求
出现下列情况之一者,报价文件无效,作废处理:
1、报价单位未盖公章或名称与公章不一致的;
2、报价函字迹模糊不清的(包含报价函附件);
3、不按要求报价,报价金额、计量单位谬误或提供两个以上报价的;
4、报价函信封不密封和不盖骑缝章的。
联系人:蒋老师 电话:0871-68236915
地址:云南省昆明市呈贡区万峰街1909号beat365英国官方网站。
附件:beat365英国官方网站消防设施年度检测项目综合评分表.docx



